2014年05月12日
【放射脳マンガ 美味しんぼ】「岩手産ガレキ処理場周辺の此花区住民80%は鼻血を垂れ流すヒバクシャ」は不当な差別なので謝罪と賠償を求める 大阪府・大阪市が激怒
美味しんぼ 110 (ビッグコミックス)

え?愛読書の「美味しんぼ」が書いていたので信じていたのですが、地球市民が盛んに喧伝している「此花区民の80%は鼻血を垂れ流すヒバクシャなので就職も結婚もできない」は嘘だったんですか?
小学館より「被曝瓦礫地獄」呼ばわりされている郷土岩手について、放射脳守護天使小沢一郎はなんかコメント出したの?



【美味しんぼ】「大阪で受け入れたガレキの焼却場近くの住民が鼻血」の記述、事実と異なり不適切 小学館に厳重抗議=大阪府★3
1: 野良ハムスター ★@転載禁止 2014/05/12(月) 12:47:30.05 ID:???0
http://www.pref.osaka.lg.jp/shigenjunkan/haikibutukouikishori/comic.html
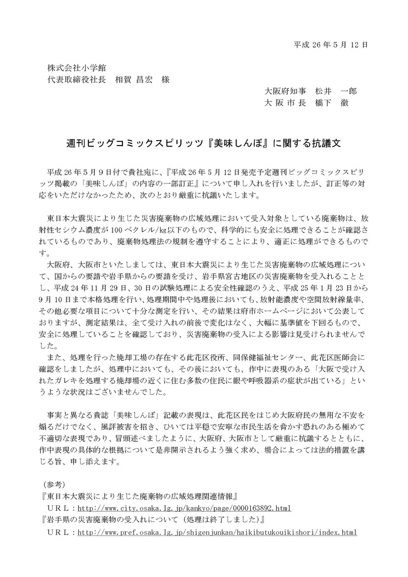
漫画『美味しんぼ』での本府の災害廃棄物処理に関する記述について
http://www.pref.osaka.lg.jp/hodo/index.php?site=fumin&pageId=16432
出版社に対する抗議について
提供日 2014年5月12日
提供時間 10時0分
内容
本日発行の週刊ビッグコミックスピリッツに掲載された漫画「美味しんぼ」において、
大阪府、大阪市で行った岩手県の災害廃棄物の処理に関して、下記のとおり事実と異なる
極めて不適切な記述がありました。
そのため、発行元の小学館に対して、大阪市とともに5月9日に該当する箇所の削除・
訂正の申し入れを行った上で、本日、厳重に抗議を行いましたので、お知らせします。
記
1 漫画における記述
「大阪で、受け入れたガレキを処理する焼却場の近くに住む住民1000人ほどを対象に、お
母さんたちが調査したところ、放射線だけの影響と断定はできませんが、眼や呼吸器系の
症状が出ています。」
「鼻血、眼、のどや皮膚などに、不快な症状を訴える人が約800人もあったのです。」
2 大阪府の見解
大阪府・市は、岩手県宮古地区の災害廃棄物を受け入れましたが、運搬や焼却などの各
段階において放射線量を測定しており、受入れによる影響はありませんでした。従って、
漫画に記述されているような健康影響(鼻血が出るなど)は考えられません。
また、大阪市が保健センター、医師会等に確認したところ、作中に表現のある状況はあ
りませんでした。
以上のことから、漫画の記述は、大阪府民に無用な不安を煽るだけでなく、風評被害を
招く恐れのある極めて不適切な記述であるため、小学館に対し厳重に抗議しました。
前スレ ★1の立った時間:2014/05/12(月) 10:35:06.75
http://peace.2ch.net/test/read.cgi/newsplus/1399862025/
6: 名無しさん@13周年@転載禁止 2014/05/12(月) 12:49:20.36 ID:PbKVtZ9j0
そもそも、大阪が受け入れたガレキは岩手県のだからな
福島県のガレキは全て県内で処理してる
つまり、雁屋哲と小学館は
「岩手も放射能汚染されているし、そのガレキを受け入れた大阪もベクレてる」と言いたいわけだ
31: 名無しさん@13周年@転載禁止 2014/05/12(月) 12:53:17.84 ID:JPVW9v8m0
>>6
埼玉県もね
鼻血の症状が「井戸川(震災直後から埼玉在住) > 福島県民」なんだから
人が住めない福島より埼玉の方が放射能汚染の影響が強い、と言いたいのだろう
225: 名無しさん@13周年@転載禁止 2014/05/12(月) 13:15:01.59 ID:ptSzsIue0
>>6
え?そうなの?岩手県のなの?
いよいよ美味しんぼは危機だなぁ。
10: 名無しさん@13周年@転載禁止 2014/05/12(月) 12:49:45.21 ID:YMr6KqTv0
カリヤのソースはこの団体か?
北九州でもガレキの焼却をすると近隣の小学生が鼻血をだすと
橋下に食って掛かってる
http://youtu.be/PkVb2OVfHlc?t=4m5s
その鼻血情報は自治体には行かないが、その女の所にだけ行くらしい
14: 名無しさん@13周年@転載禁止 2014/05/12(月) 12:50:48.19 ID:zsLLeWjn0
緻密な取材と行っておきながら
大阪側は「こいつの取材は受けてない」とゲロしたからな。
さあ、大問題にハッテンだあw
18: 名無しさん@13周年@転載禁止 2014/05/12(月) 12:51:21.42 ID:reNCj+Gd0
小学舘のコンプライアンスだな。この会社終わっとる
23: 名無しさん@13周年@転載禁止 2014/05/12(月) 12:52:20.23 ID:5oH/5+Im0
カリーも酷いけど井戸川の方が狂ってるな
埼玉は鼻血が出るくらいヤバイのか
27: 名無しさん@13周年@転載禁止 2014/05/12(月) 12:52:58.08 ID:IV2h9PBs0
来週の24号はいよいよ雁屋が「発狂するような」内容と予告した回が載るな。
楽しみで仕方がないw
306: 名無しさん@13周年@転載禁止 2014/05/12(月) 13:24:15.35 ID:bN0R35Ru0
>>27
スピリッツその時まであるかなあ?
330: 名無しさん@13周年@転載禁止 2014/05/12(月) 13:26:42.45 ID:xYJuEFCp0
>>306
ていうかさ
もうこれは完全に思想信条の自由、報道の自由、出版の自由を逸脱してるだろ
大阪のおかあさんが調べたとか言ってるが国籍は韓国人だろ?
前に大阪で瓦礫焼却に反対して暴れて逮捕された奴が韓国籍だったの皆知ってるか?
東京では報じられてないだろうけどな
29: 名無しさん@13周年@転載禁止 2014/05/12(月) 12:53:12.27 ID:EU8gdiWN0
この反日売国漫画の著者は「のりこえねっと共同代表」です
宇都宮けんじ、シンスゴと同じ「のりこえねっと共同代表」です
30: 名無しさん@13周年@転載禁止 2014/05/12(月) 12:53:15.14 ID:vtEUXtJ70
あかん、今まで慰安婦問題やコスプレイでどんなに叩かれようと、
維新と橋本を擁護してきたが、もう限界だわ
こいつは政治家としてダメだわ
大衆の気持ちを全く理解していない
風評被害よりも真実を望んでいるのに、なぜこうも馬鹿な抗議なんてことになる訳?
34: 名無しさん@13周年@転載禁止 2014/05/12(月) 12:53:33.33 ID:WQijDl4C0
USJは此花区にあるんだよん
41: 名無しさん@13周年@転載禁止 2014/05/12(月) 12:54:31.65 ID:4UbJbWTU0
チョコの食いすぎで鼻血が出たら「チョコから放射能が」とか言うの?
430: 名無しさん@13周年@転載禁止 2014/05/12(月) 13:38:59.57 ID:yNVZhrzA0
>>41
うちの息子(3歳)なんかいつも鼻くそほじりすぎて鼻血出してるけど、指から放射能が出てるんだろうなw
42: 名無しさん@13周年@転載禁止 2014/05/12(月) 12:54:38.55 ID:rn+zAuwsO
>>1
岩手県の瓦礫で被害者が出てるとデマを描かれた岩手住民も声を上げよ
岩手県復興局 019-629-6922
52: 名無しさん@13周年@転載禁止 2014/05/12(月) 12:55:23.87 ID:EHrDHyLb0
>>1
この此花区って瓦礫受け入れを猛反対した住民が公務員に逮捕されてたんだね。
傍聴でももめていたらしい。
http://m.blogs.yahoo.co.jp/satomama14/7714426.html
69: 名無しさん@13周年@転載禁止 2014/05/12(月) 12:57:26.95 ID:zcPhuCkt0
G/Wに川崎から広島の実家に帰ってから体がだるいわ
原因は放射能?
70: 名無しさん@13周年@転載禁止 2014/05/12(月) 12:57:49.60 ID:I79XPjMZi
>>69
5月病
72: 名無しさん@13周年@転載禁止 2014/05/12(月) 12:58:18.20 ID:YMr6KqTv0
日教組連中は国旗国歌斉唱だけで血管切れるんだろ
それの原理も日章旗から放射性物質が放出してるということなんだろうか
79: 名無しさん@13周年@転載禁止 2014/05/12(月) 12:59:08.53 ID:EU8gdiWN0
大阪の日教組の教員は君が代聞くだけで
ゴキブリが見えて、脳の血管が破裂するんだから
それに比べればたいしたことないだろw
85: 名無しさん@13周年@転載禁止 2014/05/12(月) 12:59:27.88 ID:XagUvnEK0
放射性物質の木材を琵琶湖にばら撒いても、無罪だし
134: 名無しさん@13周年@転載禁止 2014/05/12(月) 13:05:07.81 ID:HNJqLB3/0
>>85
ほんコレ
179: 名無しさん@13周年@転載禁止 2014/05/12(月) 13:10:22.18 ID:rn+zAuwsO
>>134
持ち込んだのは金儲けの為に嘘ついた東京の業者だけどな
349: 名無しさん@13周年@転載禁止 2014/05/12(月) 13:28:46.07 ID:kFh0fUCD0
>>85
だって、琵琶湖には3/14の3号機の核爆発のプルトニウムが致命的な量降り注いでいるよ。
3/14の3号機で爆発したときのプルトニウムは上空高く舞い上がって偏西風の上にある逆偏西風まで達した。
その結果西にある琵琶湖にちょうど運ばれてそこに降り注いだ。
国も反原発もやば過ぎて隠している事実。
377: 名無しさん@13周年@転載禁止 2014/05/12(月) 13:32:48.00 ID:xYJuEFCp0
>>349
あのー
偏西風って高度何万mか理解してますか?w
92: 名無しさん@13周年@転載禁止 2014/05/12(月) 13:00:38.73 ID:KkvGbniH0
「根拠を示せ」という抗議文に
「来週号を見てくれ」はふざけた対応だな
「美味しんぼ」の鼻血描写、大阪市などが出版社に抗議文
https://www.youtube.com/watch?v=Ioyuru_OX-Q
引用先: http://peace.2ch.net/test/read.cgi/newsplus/1399866450/
【関連エントリー】
【放射脳マンガ 美味しんぼ】世界最悪の鼻血ヒバクシャ隠蔽行政と糾弾された福島県 発刊元の小学館に対し謝罪と賠償を求める
| 反日マンガの世界―イデオロギーまみれの怪しい漫画にご用心! (晋遊舎ムック) | ||||
|
| 美味しんぼ 110 (ビッグコミックス) | ||||
|
コメント
美味しんぼ、好きだったのでコメントします。
う〜ん、岩手の大豆も食べてます。お米は東北方面や関西も、東北のもち米は二月に一度かな。醤油とかも(味噌はやはり名古屋の○や)。一応、放射能測定したものだけですが。三年食べてて鼻血もなく普通です。東北を特別に応援しているのではなくて、日本の農業を応援するつもりでに買ってまーす。
農家の皆さん、頑張って下さいね♪
ps.
不正選挙で暴れてた人たちもこんなでしたね。正しい情報が分からなくなるので冷静に行動してほしい。(大戦も)被爆者のお気持ちを考えてますか?
う〜ん、岩手の大豆も食べてます。お米は東北方面や関西も、東北のもち米は二月に一度かな。醤油とかも(味噌はやはり名古屋の○や)。一応、放射能測定したものだけですが。三年食べてて鼻血もなく普通です。東北を特別に応援しているのではなくて、日本の農業を応援するつもりでに買ってまーす。
農家の皆さん、頑張って下さいね♪
ps.
不正選挙で暴れてた人たちもこんなでしたね。正しい情報が分からなくなるので冷静に行動してほしい。(大戦も)被爆者のお気持ちを考えてますか?
Posted by 撫子 at 2014年05月12日 16:56
東北地方に住んでいないので実際はよく分からない。汚染水の垂れ流しもあり(近頃、無感覚に近いなぁ)、否定的な報道があればそちらを信じてしまう。とはいえあまり神経質過ぎても生活出来ませんし。
震災後三年、この漫画の問題は記憶が薄れていく中で再び事故を意識するきっかけになる訳ですし、ましてや食を扱う漫画なので真実を真摯に描くべき。
震災後三年、この漫画の問題は記憶が薄れていく中で再び事故を意識するきっかけになる訳ですし、ましてや食を扱う漫画なので真実を真摯に描くべき。
Posted by 通行人 at 2014年05月12日 21:14
福島に人は住めないと存在しない人の発言を記事にした上杉さん。毒米と言って怒られながらもインチキ地図を売り続けた青プリン。悲しいほどの遮蔽力しかない測定器を売ろうとしてた倒壊デマさん。失敗温泉を掘ったり、まだ発売されない測定器をツクっていた山田さん。皆表現の自由がーと言って擁護し始めたのが面白い。
Posted by i at 2014年05月12日 22:57
>349:
と、拘束された脱走患者は意味不明の虚言を繰り返しており・・・
と、拘束された脱走患者は意味不明の虚言を繰り返しており・・・
Posted by 名無しのキンペーちゃん☆ at 2014年05月13日 17:38
プルトニウムの飛散について調べてますが信頼できるサイトがあればお教え下さい。
Posted by 名無し at 2014年05月14日 21:43
情けない、ペテン師のブログ
Posted by 名無しの at 2014年05月20日 08:00








